
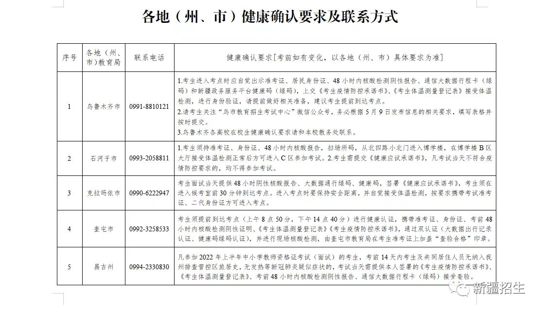
一、考生参加考试须在规定时间内持本人准考证、身份证、考前核酸检测阴性报告、体温监测登记表、健康应试承诺书等相关材料到指定地点进行健康确认,加盖“健康合格”印章。(各地州市健康确认要求及联系方式附后。体温监测登记表、健康应试承诺书可登录“中小学教师资格考试网”点击“新疆2022年上半年中小学教师资格考试(面试)报名公告”链接下载。)
二、考生可于5月10日11:00起登录“中小学教师资格考试网”下载打印《准考证》,请仔细阅读《准考证》“考生须知”所列注意事项,以免影响正常考试。若打印《准考证》出现异常(无法打印、信息有误等),请与考点所在地教育局考试中心联系。
三、考生进入考点需进行安全检查、体温检测、相关证件核查,考生需保持必要间距、有序入场。考生进行身份核验时需摘除口罩,不得因为佩戴口罩影响身份核验。
四、考生如有隐瞒病情、隐瞒行程、故意压制症状、瞒报漏报健康状况、提供相关材料不全面、不准确、不真实等情况,将承担相应的法律责任。
五、鉴于当前新冠肺炎疫情的不确定性,考试防疫要求将视疫情变化适时调整,请考生密切关注新疆教育考试院官网(新疆招生网)、微信公众号及各考点所在地严格落实考试机构发布的考试防疫要求。若考生不按规定要求造成不能参加考试的,责任由本人承担。
考试临近,社会上一些不法分子和中介机构利用网络和其他渠道向考生发布“助考”或“提供真题”以及兜售作弊工具等有害信息,请广大考生切勿轻信,避免上当受骗。
预祝各位考生考试顺利,取得优异成绩。
新疆招生网地址:http://www.xjzk.gov.cn
中小学教师资格考试网地址:http://ntce.neea.edu.cn
各地(州、市)健康确认要求及联系方式